【導讀】本應用筆記介紹利用電流檢測放大器、差分放大器和儀表放大器測量智能手機、平板電腦、筆記本計算機及USB附件中的電池充電和放電電流。通過對高邊電流檢測放大器與低邊差分放大器進行了比較,并給出了檢流電阻的選擇標準。文中介紹了高電壓短路器,以在發生電路故障及短路時提供系統過流保護。并且提供了可變線性電流源和可編程0–5A電流源的應用電路。
電流測量(即檢測流入和流出電子電路的電流)是設計者的一項必備技能,也是各種應用中必不可少的。應用示例包括過流保護、4–20mA系統、電池充電器、高亮度LED控制、GSM基站電源、H橋電機控制,您必須知道此類應用中流入和流出可充電電池的電流比(也就是電量計功能)。
隨著越來越多的便攜式應用,對專用電流監測器的需求已經大大增加,從而以小封裝、低靜態電流實現其任務。以下的討論涵蓋低邊和高邊電流監測器,包括其架構和應用。
采用高邊還是低邊監測器?
大多數電流測量應用采用低邊原理,檢測電阻與接地通路串聯(圖1);或者采用高邊原理,檢測電阻與電源線串聯(圖2)。兩種方法都具有不同的優缺點。低邊電阻在接地通路中增加了不希望的額外阻抗;采用高邊電阻的電路必須承受相對較大的共模信號。此外,如果圖1中運放的GND引腳以RSENSE的正端為基準,那么其共模輸入范圍必須覆蓋至零以下,也就是GND - (RSENSE × ILOAD)。

圖1. 低邊電流監測器原理。

圖2. 高邊電流監測器示例。
然而,不要因為低邊測量電路的簡單性而忽略高邊測量方法的優勢。多種故障會避開低邊監測器,從而使負載面臨危險和未檢測到的情形(圖3)。注意,能夠檢測通過路徑A連接的負載,但通過路徑B的意外連接則避開了監測器。另一方面,高邊監測器直接連接至電源,能夠檢測所有的下行故障并觸發相應的補救措施。高邊監測器也比較適合汽車應用,此類應用中的外殼作為地電勢。

圖3. 如果負載意外接地,通路B可產生危險的高電流。
傳統高邊監測器
以前,這兩種方案的許多實現方法都基于分立式元件或半分立式電路。最簡單情況下,此類高邊監測器要求高精度運放和少數幾個精密電阻。高邊測量的一種常見方法是使用傳統的差分放大器作為增益放大器以及從高邊至地的電平轉換器(圖4)。盡管這種分立式電路使用廣泛,但具有以下三個主要缺點:
- 輸入電阻(等于R1)相對較低。
- 輸入端的輸入阻抗通常呈現出較大偏差。
- 電阻必須良好匹配,以獲得可接受的共模抑制比(CMRR):0.01%的電阻值偏差會將CMRR降低至86dB,0.1%的偏差將其降低至66dB,1%的偏差將其降低至46dB。
高邊電流監測需求帶動了大量用于該目的的新集成電路的發展。另一方面,低邊測量未推動新型相關IC的進步。

圖4. 差分放大器是高邊電流測量電路中的基本元件。
集成全差分放大器
隨著大量包含高精度放大器和精密匹配電阻的IC的推出,在高邊電流測量中使用差分放大器變得非常方便。這些器件的CMRR達到105dB數量級,MAX4198/MAX4199就是例子之一(圖5)。IC采用8引腳µMAX封裝,典型CMRR達到110dB,增益誤差優于0.01%。
圖5. 集成差分放大器(MAX4198/MAX4199)具有非常高的CMRR。
專用高邊監測器
高邊電流測量的另一種方法以包含執行測量所需全部功能的IC為代表。這些IC在高達32V的共模電壓下檢測高邊電流,并提供以地為基準的電流或電壓輸出,輸出與被測電流成比例。電源管理、電池充電及其它必須高精度測量或控制電流的應用均受益于這些專用電流檢測放大器。
Maxim的高邊電路檢測放大器將電流檢測電阻放在電源的正端與被監測電路電源輸入之間。這種設計避免了接地區域上的外接電阻,大大簡化了布局,通常會改善總體電路性能。Maxim提供的單向和雙向電流檢測IC包括帶有或不帶內部檢測電阻的雙向器件。雙向放大器包括一個用于指示電流方向的信號引腳。
這些單向和雙向電流檢測IC的型號包括帶可調增益,+20V/V、+50V/V或+100V/V固定內部增益,以及內部增益加單或雙比較器。器件采用小型封裝,滿足緊湊型應用的嚴格要求。
所有Maxim高邊IC的共同點是具備提供以地為參考的電壓或電流輸出的能力,不需要或只需要很少的附加元件。輸出信號與被測高邊電流成比例,其共模電壓可高達32V。圖6至9所示為集成高邊電流監測器的幾種架構。注意,MAX4172電流源輸出與RSENSE上的電壓成比例。
新型高邊監測器的方程式表明,外部電阻對CMRR的影響不再是問題,因為現在的MRR(典型值大于90dB)主要取決于集成放大器。在單片IC中集成電流檢測功能具有如下優勢:
- 有源和無源集成器件的嚴格容限
- 優異的溫度系數(TC)
- 小尺寸
- 低功耗
- 易用性

圖6. 雙向高邊電流監測器的簡化原理圖(MAX9928/MAX9929),帶有表示電流方向的SIGN輸出。

圖7. 單向高邊電流監測器(MAX4372)。
圖8. 另一種單向高邊電流監測器(MAX4172)。

圖9. 單向高邊電流監測器的另一種架構(MAX4173)。
選擇RSENSE的相關考慮事項
在設計任何類型的電流監測器時,謹慎選擇檢流電阻(RSENSE)非常重要也必不可少。應遵循以下標準選擇RSENSE:
- 電壓損耗:高RSENSE值造成電源電壓通過IR損耗降低。最低的RSENSE值能夠實現最少的電壓損耗。
- 精度:高RSENSE值能夠較高精度地測量低電流,因為其電壓失調和輸入偏置電流失調比檢測電壓小得多。
- 效率和功耗:大電流時,RSENSE中的I²R損耗比較大,所以在選擇電阻值和功耗額定值(瓦特)時應加以考慮。檢測電阻溫度過高也造成其電阻值漂移。
- 電感:如果ISENSE的高頻成分較大,RSENSE必須具有低電感。繞線片式電阻的電感最高,金屬薄膜電阻稍好一些,但推薦低電感金屬薄膜電阻(1.5Ω以下可用)。與金屬薄膜和繞線片式電阻(也就是螺旋纏繞在核芯上)不同,低電感金屬薄膜電阻由直金屬條組成。
- 成本:對于RSENSE成本要求嚴格的應用,可將PCB走線作為檢測電阻(圖10)。由于銅電阻的精度不高,需要利用電位計調節滿幅電流。對于溫度變化范圍較寬的系統,銅電阻溫度系數相當高(大約0.4%/°C)。

圖10. 該高邊電流監測器(MAX4172)采用PCB走線作為RSENSE.
高邊監測器的應用
圖11所示的電路為可變線性電流源。IC1將R1電流轉換為成比例的輸出電壓,使電壓調節器(IC2)產生穩壓輸出電流。為將IOUT設置為0mA至500mA之間的調節電流,在ICONTROL上施加5V至0V電壓(5V設置IOUT = 0mA,0V設置IOUT = 500mA)。作為替代方案,您可增加如圖所示的D/A轉換器,對IOUT進行數字控制。對于12位分辨率(60µA/LSB),DAC可為并行輸入MAX530或串行輸入MAX531;對于10位分辨率(250µA/LSB),DAC可為并行輸入MAX503或串聯行入MAX504。

圖11. 可變線性電流源(MAX603)。
圖12所示電路為0–5A可編程電流源,利用4V至28V電源產生0A至5A電流,具有兩方面優勢:12位D/A轉換器使其能夠進行數字編程;開關模式降壓型調節器(IC1)使其比使用線性晶體管的替代電流源的效率高。應用包括過流保護、4–20mA系統、電池充電器、高亮度LED控制、GSM基站電源以及H橋電機控制。
圖12. 0–5A可編程電流源(MAX4173)。
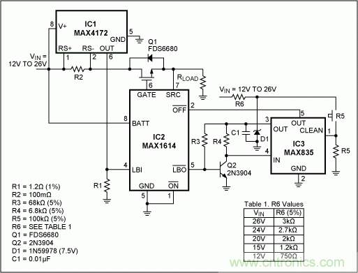
通用串行總線(USB)的廣泛應用帶動了各種2.7V至5.5V電源過流保護電路的發展,但高于該電壓范圍的產品很少。圖13所示的短路器工作在26V電源電壓下,利用可編程電流門限進行觸發。

圖13.該高壓短路器(MAX4172)提供高達26V的保護。
本文來源于Maxim。
推薦閱讀:





