【導讀】一個帶有外部調整管的 5V 線性穩壓器(為負載電流提供額外的并行路徑)可提供兩倍的輸出電流(150mA 至 300mA),同時保持 5V 調節。
一個帶有外部調整管的 5V 線性穩壓器(為負載電流提供額外的并行路徑)可提供兩倍的輸出電流(150mA 至 300mA),同時保持 5V 調節。
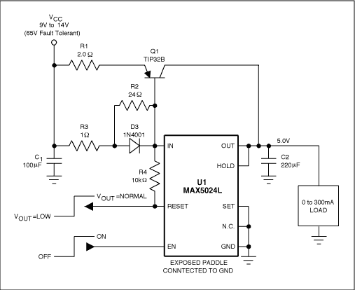
在圖 1 中,5V 線性穩壓器 (U1) 在單獨工作時可提供高達 150mA 的負載電流。該電路采用所示的外部調整管(Q1)工作,保持5V穩壓,同時提供超過300mA的電流。

圖1.一個外部調整管(Q1) 的輸出電流能力是該 5V 線性穩壓器 (U1) 的兩倍以上。
該電路接受 9V 至 14V 范圍內的正常工作電壓,并在 5V 時提供高達 300mA 的負載電流。得益于 IC 的高輸入電壓額定值和內部熱保護,它可承受高達 65V 的輸入瞬變。寬輸入電壓范圍(6.5V至65V)和-40°C至+125°C溫度范圍使該電路適合12V和48V汽車應用。
外部調整管通過創建從輸入到輸出的額外路徑來增加可用負載電流。本例中的路徑設計用于額外的150mA電流,但您可以通過替換電路中的其他元件來獲得更大的輸出電流。要了解外部晶體管如何允許更大的負載電流,請想象沒有輸出電流的電路。在這種情況下,IN和Q1發射極的電壓大約等于V抄送.Q1的基極-發射極電壓為零,晶體管關斷。
當負載電流從零緩慢增加到300mA時,電流開始從V流過U1抄送至 OUT,導致 R3 和 D3 兩端出現壓降。R1和V上出現相同的壓降是的 Q1。V是隨著負載電流的增加而增加。作為 V是接近Q1的閾值時,晶體管逐漸導通,并允許電流從輸入流向負載。Q1的V是室溫下的閾值約為0.7V,在較高溫度下降至約0.3V。
選擇所示晶體管 (TIP32B) 是因為其功耗能力和高集電極至發射極電壓 (-80V)。TO-220 封裝允許幾瓦的功耗,-80V 集電極至發射極電壓允許在輸入電壓高達 65V 的應用中工作(使用 U1)。如圖2-3所示,該電路在存在負載和線路瞬變的情況下保持穩定。

圖2.圖1電路的負載瞬變(頂部跡線)。

圖3.圖1電路的線路瞬變(頂部跡線)。
免責聲明:本文為轉載文章,轉載此文目的在于傳遞更多信息,版權歸原作者所有。本文所用視頻、圖片、文字如涉及作品版權問題,請聯系小編進行處理。
推薦閱讀:





