【導讀】對于工業過程控制儀表,4-20 mA 電流環路廣泛用于維持適當的電流,直至系統的電壓能力。電流環路的主要特征包括盡管互連線路中存在壓降,仍能夠保持信號的準確性,以及為設備提供工作電源的能力。
對于工業過程控制儀表,4-20 mA 電流環路廣泛用于維持適當的電流,直至系統的電壓能力。電流環路的主要特征包括盡管互連線路中存在壓降,仍能夠保持信號的準確性,以及為設備提供工作電源的能力。
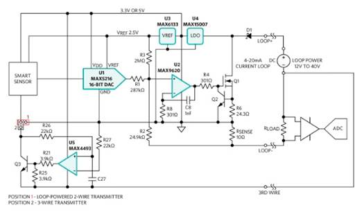
該參考設計展示了如何開發適用于工業過程控制和智能傳感器的高性能、高電壓 2 線或 3 線 4-20mA 電流環路發射器。提供了錯誤分析和過熱特性數據以及硬件設計和軟件。
4-20mA 電流環已廣泛用作工業應用中的模擬通信接口。它有助于通過雙絞線電纜將數據從遠程傳感器傳輸到控制中心的可編程邏輯控制器 (PLC)。簡單、可靠的長距離數據傳輸、良好的抗噪性和低實施成本使該接口非常適合長期工業過程控制和遠程對象的自動監控。
毫不奇怪,就像當今所有電子應用一樣,工業正在不斷發展。它有更嚴格的要求。對更高的精度、更低的功耗、在擴展的 -40°C 至 +105°C 工業溫度范圍內可靠運行、增加的安全性和系統保護以及數字高速可尋址遠程傳感器 (HART?) 協議的實施提出了新的要求。總的來說,這些要求使得當今 4-20mA 電流環路的設計非常具有挑戰性。
*工作原理和關鍵設計參數*
我們首先關注新的參考設計。圖 1 中的框圖顯示了高性能、低功耗、4-20mA 電流環路發送器,該發送器減少了組件數量,并在性價比方面獲得了結果。
該參考設計采用低功耗、高性能組件,在 25°C 時提供低于 0.01% 的電流,在整個溫度范圍內提供低于 0.05% 的電流,適用于業界要求嚴格的 4-20mA 電流環路。該設計采用低功耗 16 位 DAC (U1) MAX5216;MAX9620,零漂移軌至軌輸入/輸出(RRIO)、高精度運算放大器(U2);MAX6133,電壓基準(U3);以及 MAX15007,40V 低靜態電流 LDO (U4)。
U3 電壓基準為 U1 提供低噪聲、5ppm/°C(值)的低溫漂移和的 2.500V。智能傳感器微控制器通過 3 線 SPI 總線命令 U1。U1 輸出由 Q1 功率 MOSFET、10Ω (±0.1%) 檢測電阻 (RSENSE) 和 U2 分壓并轉換為環路電流。U1、U2 和 U3 設備由 U4 供電,U4 直接從環路供電。有一個由 Q2、BJT 晶體管和檢測電阻 (R6) 組成的限流電路。該電路將環路電流限制在大約 30mA,從而防止失控情況以及對 PLC 側 ADC 的任何損壞。肖特基二極管 (D1) 可保護發送器免受反向電流的影響。
誤差分析和性能優化
如果智能傳感器消耗的電流超過 3.4mA,則它不能用作回路供電的 2 線制變送器的一部分。例如,當微控制器或 ADC 消耗超過 3mA 的電流或傳感元件需要更高的電源電流以增加其動態范圍和/或分辨率時,就會發生這種情況。在這種情況下,額外的電流必須流經額外的第三根電線。這種配置稱為 3 線發射器,可以進行修改,如圖 2 所示。這種設計使其成為通用的 2 線或 3 線智能傳感器發射器。
圖 2 中的 U5 運算放大器和 Q3 緩沖器正在感測虛擬地,持續保持智能傳感器的公共點并將其保持在 U4 輸出的恒定電壓。U5 運算放大器必須能夠接受 12V 的電源電壓,且 PLC RLOAD/檢測電阻值高達 250Ω。C8 和 R8 負反饋網絡穩定環路電流并確保所有正常預期負載條件的穩定性。
免責聲明:本文為轉載文章,轉載此文目的在于傳遞更多信息,版權歸原作者所有。本文所用視頻、圖片、文字如涉及作品版權問題,請聯系小編進行處理。
推薦閱讀:
專訪英特爾院士Tom Petersen:揭開英特爾銳炫顯卡驅動的秘密


