【導讀】LED燈在各種照明環境中得到了廣泛應用,并且隨著技術的更新換代,光效也在逐步提高,在實際應用中展示出了越來越大的優勢。盡管如此,對效率無止境的追求下,因為使用量大、使用時間長的汽車照明,效率依然是關鍵設計的考慮維度之一。在空間有限的電子系統中,效率至關重要的,在這些設計中,LED驅動器安裝在大燈、尾燈或側轉指示燈中非??拷麹ED總成的位置。較高的功率轉換效率降低了系統的熱預算,因此在設計散熱器時具有更高的自由度,同時也減小了解決方案的總尺寸。此外,效率的提高可以延長電動汽車的電池壽命,而在單個系統中使用多個LED可以避免單一部件的故障問題。
01 效率
LED燈在各種照明環境中得到了廣泛應用,并且隨著技術的更新換代,光效也在逐步提高,在實際應用中展示出了越來越大的優勢。盡管如此,對效率無止境的追求下,因為使用量大、使用時間長的汽車照明,效率依然是關鍵設計的考慮維度之一。在空間有限的電子系統中,效率至關重要的,在這些設計中,LED驅動器安裝在大燈、尾燈或側轉指示燈中非??拷麹ED總成的位置。較高的功率轉換效率降低了系統的熱預算,因此在設計散熱器時具有更高的自由度,同時也減小了解決方案的總尺寸。此外,效率的提高可以延長電動汽車的電池壽命,而在單個系統中使用多個LED可以避免單一部件的故障問題。
為了實現性能的提升,設計者往往需要在空間和系統效率方面做出讓步,同時需要解決散熱及高成本問題。這時候需要采用類似于ADI的MAX25610A/B LED驅動器,小尺寸、高效率和優異的EMI性能,輕松解決上述所有問題。這些IC支持寬壓輸入,可效降低設計復雜度和材料清單成本,提升電源效率。IC針對buck-boost LED驅動器應用可接受5V 至36V寬壓輸入,buck-boost模式下的電源效率高達90%(而標準buck-boost LED驅動器的效率為約為85%)。
02 EMI
干擾是電子應用中的一個常見問題,但在電動車的應用中,由于安全、效率和性能都依賴于電子裝置,因此嚴重的EMI可能會導致諸多隱患。近二十年來,ADI一直提供低EMI解決方案,是低EMI功率解決方案領域的佼佼者。ADI采用率先上市的Silent Switcher?技術(開發于2013年)、應用特定的調諧SSFM和創新的開關技術,提供出色的EMI。
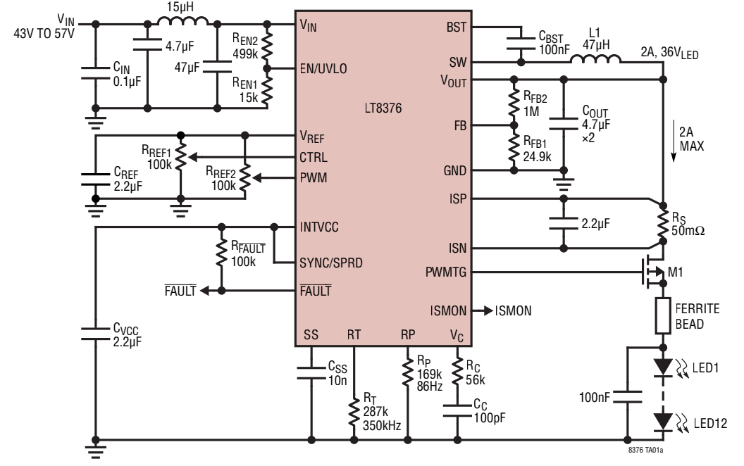
汽車應用中的極端 LED 調光要求在不增加昂貴降噪組件和復雜性的情況下會難以符合 CISPR EMI 標準。ADI的多款LED照明產品方案通過納入許多旨在較大限度降低 EMI 的內置功能,例如:借助其用于低 EMI 熱環路的 Silent Switcher? 架構較大限度降低 EMI;內置的擴展頻譜頻率調制 (SSFM) 功能電路有助降低傳導和輻射 EMI;轉換速率是受控的,以在保持低噪聲性能的同時優化效率。下面的電路中,LT8376采用專有的Silent Switcher技術,可以實現低EMI的LED驅動。
03 調光性能
抬頭顯示器(HUD)在越來越多的汽車中得到應用,其照明系統需要兼顧在明亮的陽光下可產生清晰的圖像,同時在夜間呈現的柔和圖像也不會遮擋駕駛員視線,如此一來需要超高的調光比,這讓很多方案和設計師頭大,這類應用中ADI的LED驅動器實現的調光性能體現了巨大的優勢。相對于一些產品通常對處于理想條件下或是處于特定的工作條件下給出高調光比規格,ADI的LED驅動器能在所有條件下提供規格中給出的調光性能。我們提供外部和內部PWM調光,以及出色的模擬調光。
例如當 LT3932 在 100Hz 調光頻率和 2MHz 開關頻率下運作時,高電流 LED 設計能實現 5000:1 PWM 調光比和良好調節的 LED 電流。此外,還可結合使用 PWM 調光和模擬調光以把調光比提升至 20,000:1。對于需要超過 5000:1 PWM 調光比的應用,LT3932 的一個變種 LT3932-1 可實現較高的調光性能,而且沒有器件規定的 “最小 PWM 導通時間與開關頻率之間關系” 的限制條件。由于最新的汽車車載顯示器需要 10,000:1 的最小調光比,因此 LT3932/-1 能使其容易滿足令人感到膽怯的調光規格。在我們最新一代的產品中,數字信號可用于模擬調光。
04 可靠性
與通用照明燈相比,LED汽車照明燈具工作環境存在顯著的差距,主要表現在輸入電壓波動,使用過程中振動強度及頻率的改變以及發動機艙及其他周圍熱量的改變、溫濕度交變,太陽輻射,鹽霧腐蝕,塵降等等諸多因素,所以LED汽車照明對于器件可靠性的要求比通用照明領域要高得多。
ADI的LED驅動器產品安裝在全球數百萬個外部和內部汽車插座中,從2010年到2020年,交付的LED驅動器超過5億個。其中超過一半的產品部署于汽車應用,因為采用了專有的半導體工藝、晶圓級光學檢測、X射線包裝檢查,以及對所有功能和規格的全面測試,確保這些應用的故障率低于1 ppm,這已超過行業標準。
實際上,這些設計維度是每一款汽車電子系統設計都通常會考慮的因素,我們針對汽車照明的每一款方案都會全方位兼顧這些要點,而可能每一款方案會針對具體應用需求有特別的差異化。例如上文提到的LT3932就可實現具有卓越調光性能,同時具有緊湊型尺寸,高電流 LED驅動,兼顧低EMI特性,以及整個輸入范圍內的 90% 峰值效率 (未采用 EMI 濾波器時效率為 ~91%) 。該器件擁有許多旨在簡化高性能汽車和工業 LED 驅動器應用之設計過程的內置功能特性。
免責聲明:本文為轉載文章,轉載此文目的在于傳遞更多信息,版權歸原作者所有。本文所用視頻、圖片、文字如涉及作品版權問題,請聯系小編進行處理。
推薦閱讀:





