【導讀】所有的分立式開關功率器件都需要驅動器,無論這些器件是分立式金屬氧化物硅場效應晶體管 (MOSFET)、碳化硅 (SiC) MOSFET、絕緣柵雙極型晶體管 (IGBT) 還是模塊。驅動器是系統處理器的低電壓、低電流輸出端與開關器件之間的接口元件或“橋梁”,前者在受控的良好環境中運行,而后者則在惡劣條件下工作,對電流、電壓和定時有著嚴格的要求。
所有的分立式開關功率器件都需要驅動器,無論這些器件是分立式金屬氧化物硅場效應晶體管 (MOSFET)、碳化硅 (SiC) MOSFET、絕緣柵雙極型晶體管 (IGBT) 還是模塊。驅動器是系統處理器的低電壓、低電流輸出端與開關器件之間的接口元件或“橋梁”,前者在受控的良好環境中運行,而后者則在惡劣條件下工作,對電流、電壓和定時有著嚴格的要求。
由于功率器件的特殊性,以及電路和布局中不可避免的寄生效應,為開關器件選擇合適的驅動器對于設計人員來說具有一定的挑戰性。這種選擇需要仔細考慮開關類型(硅 (Si) 或碳化硅 (SiC))和應用的參數。功率器件制造商通常會推薦甚至提供合適的驅動器,但某些與驅動器相關的因素必須根據應用的具體情況進行調整。
雖然在大多數情況下,我們可以遵循基本的邏輯程序,但有些設置,如柵極驅動電阻器的電阻值,是通過反復分析確定的,還必須通過實際測試和評估來驗證。如果沒有明確的指導,這些步驟可能讓原已復雜的流程變得更繁瑣,并減慢設計速度。
本文簡要討論了柵極驅動器的作用。然后,本文提供了驅動器選擇指南,以及確保與所選功率開關器件兼容所需的步驟。本文介紹了 Infineon Technologies AG 的低功率和高功率典范器件,以及相關的評估板和套件,以說明要點。
柵極驅動器的作用
簡單來說,柵極驅動器是一種功率放大器,它接受來自控制器 IC(通常為處理器)的低電平、低功率輸入,并在必要的電壓下產生適當的高電流柵極驅動,以導通或關閉功率器件。在這個簡單定義的背后,涉及到電壓、電流、壓擺率、寄生效應、瞬變和保護等一系列復雜問題。即便隨著開關速度提高,寄生效應和瞬變問題變得更加棘手,驅動器也必須與系統需求相匹配,并能很好地驅動功率開關,而不出現過沖或瞬時振蕩。
驅動器可在不同配置中使用。最常見的包括單低壓側驅動器、單高壓側驅動器和雙高壓側/低壓側驅動器。
在第一種情況下,功率器件(開關)連接在負載與接地端之間,而負載則位于電源軌和開關之間(圖 1)。(請注意,這里的接地端稱為“公共端”更為恰當,因為并不存在實際的接地端,而是定義 0 V 點的公共電路點)。

圖 1:在低壓側配置中,驅動器和開關位于負載和電路接地端/公共端之間。(圖片來源:Infineon Technologies AG)
在互補的高壓側配置中,開關直接連接到電源軌,而負載則位于開關和接地端/公共端之間(圖 2)。

圖 2:高壓側配置翻轉了開關相對于負載和電源軌的位置。(圖片來源:Infineon Technologies AG)
另一種廣泛使用的拓撲是高壓側/低壓側配對,用于驅動橋式配置中連接的兩個開關(圖 3)。

圖 3:在高壓側/低壓側的組合配對中,交替驅動兩個開關,負載位于兩個開關之間。(圖片來源:Infineon Technologies AG)
隔離怎么辦?
高壓側/低壓側配置需要增加兩個電路功能,如圖 4 所示:
· “浮動”(非以地為基準)高壓側電源,為與該浮動中間點電位關聯的任何電路供電
· 電平位移器,將控制信號傳遞給“浮動”驅動器電路

圖 4:高壓側/低壓側配置還需要為高壓側提供浮動電源,并為控制信號提供電平位移器。(圖片來源:Talema Group)
上方的(高壓側)驅動器和開關器件是“浮動”的,沒有接地基準,這就導致了很多柵極驅動器/功率開關配置提出另一個要求:驅動器功能和被驅動開關之間需要電氣(歐姆)隔離。
隔離意味著隔離柵兩側之間沒有讓電流通過的電氣通路,但信號信息仍必須通過隔離柵傳輸。這種隔離可使用光耦合器、變壓器、電容器來實現。
系統中的各個功能電路之間的電氣隔離可防止它們之間形成直接傳導路徑,使得各個電路擁有不同的接地電位。隔離柵必須能夠耐受全軌電壓(加上安全裕量),電壓范圍從幾十伏到幾千伏不等。根據設計,大多數隔離器都能輕松滿足幾千伏以上的要求。
高壓側的柵極驅動器可能需要隔離,以確保正確運行,這取決于具體的拓撲結構,而用于電源逆變器和轉換器的柵極驅動電路通常需要電氣隔離,旨在確保安全,這與其“接地”狀態無關。監管和安全認證機構強制要求進行隔離,以確保高壓電無法觸及用戶,從而防止電擊危險。隔離還能保護低壓電子設備,避免因高壓電路故障和控制端人為錯誤而造成損壞。
許多功率器件配置都需要一個隔離的柵極驅動電路。例如,在半橋、全橋、降壓、雙開關正激、有源箝位正激等電源轉換器拓撲結構中,都有高壓側和低壓側開關,因為低壓側驅動器不能直接用于驅動上方的功率器件。
上方的功率器件需要隔離的柵極驅動器和“浮動”信號,因為它們與接地電位沒有連接;如果有連接,它們就會使互補驅動器和功率開關短路。由于這一要求,并得益于技術進步,柵極驅動器也集成了隔離功能,因而不再需要單獨的隔離器件。這反過來又簡化了高壓側布局,同時更容易滿足監管要求。
微調驅動器與功率器件的關系
柵極驅動器 IC 需要支持 SiC MOSFET 的高開關速度,其壓擺率可達 50 kV/μs 甚至更高,開關速度超過 100 kHz。硅器件導通時電壓通常為 12 V,關閉時電壓為 0 V。
與硅器件不同,SiC MOSFET 通常需要 +15 至 +20 V 的電壓來導通,需要 -5 至 0 V 的電壓來關閉。因此,它們可能需要一個具有雙輸入的驅動器 IC,一個用于導通電壓,一個用于關閉電壓。只有在推薦的 18 至 20 V 柵源電壓 (Vgs) 驅動下,SiC MOSFET 才會表現出低導通電阻,這個值遠高于驅動 Si MOSFET 或 IGBT 所需的 10 至 15 V 的 Vgs 值。
Si 和 SiC 的另一個區別是,SiC 器件的“續流”本征體二極管的反向恢復電荷 (Qrr) 非常低。它們需要高電流柵極驅動,才能快速提供所需的總柵極電荷 (Qg)。
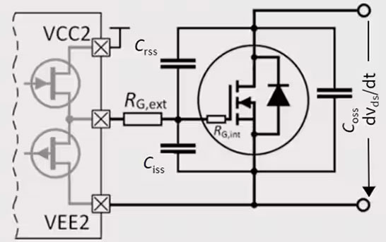
在柵極驅動器和功率器件柵極之間建立適當的關系至關重要。其中一個關鍵步驟是確定驅動器和功率器件之間外部柵極電阻器的最佳值,表示為 RG,ext(圖 5)。功率器件內部還有一個內部柵極電阻,表示為 RG,int,與外部電阻器串聯,但用戶無法控制這個值,盡管它仍然非常重要。

圖 5:必須確定驅動器與功率器件之間外部柵極電阻器的適當電阻值,以優化這對器件的性能,這一點至關重要。(圖片來源:Infineon Technologies AG)
確定此電阻值是一個四步過程,通常需要反復進行,因為在分析和建模之后,必須“在試驗臺上”對這對器件某些方面的性能進行評估。簡而言之,一般程序是:
步驟 1:根據規格書中的數值,確定峰值電流 (Ig),并選擇合適的柵極驅動器。
步驟 2:根據應用的柵極電壓擺幅,計算外部柵極電阻器的電阻值 (RG,ext)。
步驟 3:計算柵極驅動器 IC 和外部柵極電阻器的預期功率耗散 (PD)。
步驟 4:在試驗臺上驗證計算結果,確定驅動器功率是否足以驅動晶體管,功率耗散是否在允許范圍內:
a 驗證在最壞情況下,是否會出現由 dv/dt 瞬變觸發的寄生性導通事件。
b 測量柵極驅動器 IC 在穩態運行期間的溫度。
c 計算電阻器的峰值功率,并與其單脈沖額定值進行核對。
這些測量將確定相關假設和計算是否會導致 SiC MOSFET 的安全開關行為(無振蕩、定時正確)。如果不是,設計人員必須重復步驟 1 至 4,并調整外部柵極電阻器的電阻值。
與幾乎所有的工程設計決策一樣,在選擇元器件值時,需要權衡多個性能因素。例如,如果出現振蕩,改變柵極電阻器的電阻值可能會解決問題。增加其值會降低 dv/dt 的壓擺率,因為晶體管的速度會減慢。電阻值越低,SiC 器件的開關速度越快,dv/dt 瞬變值越高。
圖 6 顯示了增大或減小外部柵極電阻器的電阻值對關鍵柵極驅動器性能因素的更廣泛影響。

圖 6:增大或減小外部柵極電阻器的電阻值會影響許多性能屬性,因此設計人員必須進行權衡。(圖片來源:Infineon Technologies AG)
無需折衷
雖然折衷是系統設計的一部分,但合適的元器件可以大幅減少折衷。例如,Infineon 的 EiceDRIVER 柵極驅動器 IC 具有高能效、抗噪性和穩健性。此外,它們還具備多種特性,例如快速短路保護、去飽和 (DESAT) 故障檢測和保護、有源米勒鉗位、壓擺率控制、擊穿保護,以及故障、關機和過流保護,并且具備 I2C 數字配置功能,使用非常簡單。
這些驅動器非常適合硅和寬帶隙功率器件。范圍從低功率、低電壓、非隔離低壓側驅動器到隔離千伏/千瓦 (kV/kW) 器件。此外,還有雙通道和多通道驅動器,在某些情況下,它們也是不錯的選擇。
25 V 低壓側柵極驅動器
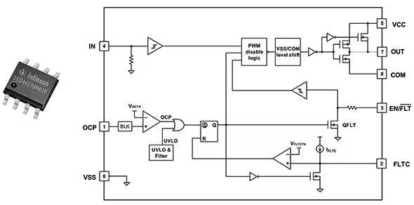
在這一系列器件中,1ED44176N01FXUMA1 是一款采用 DS-O8 封裝的 25 V 低壓側柵極驅動器(圖 7)。這款低壓功率 MOSFET 和 IGBT 非反相柵極驅動器采用專有的防閂鎖 CMOS 技術,實現了堅固耐用的單片結構。邏輯輸入可兼容標準的 3.3 V、5 V 和 15 V CMOS 或 LSTTL 輸出,包括施密特觸發輸入,可最大限度地減少假信號跳閘,而輸出驅動器則帶有電流緩沖級。它可在高達 50 kHz 的頻率下驅動 50 A/650 V 的設備,主要面向交流線路供電的家用電器和基礎設施,如熱泵。

圖 7:1ED44176N01FXUMA1 是一款采用 DS-08 封裝的微型柵極驅動器,適用于低電壓/低功率應用,采用專有的防閂鎖 CMOS 技術。(圖片來源:Infineon Technologies AG)
1ED44176N01FXUMA1 的主要技術規格包括:在 0 V 電壓下的典型短路脈沖輸出拉電流(<10 μsec 脈沖)為 0.8 A,在 15 V 電壓下的短路脈沖輸出灌電流為 1.75 A。關鍵動態規格包括:導通和關閉時間為 50 ns(典型值)/95 ns(最大值),導通上升時間為 50 ns(典型值)/80 ns(最大值),關閉下降時間為 25 ns(典型值)/35 ns(最大值)。
1ED44176N01F 的連接相對簡單,一個引腳用于過流保護 (OCP) 感測,一個引腳用于故障狀態輸出(圖 8)。還有一個專用引腳用于對故障清除時間編程。EN/FLT 引腳需要上拉才能正常工作,拉低則會禁用驅動器。VCC 引腳上的內部電路提供欠壓鎖定保護,將輸出保持在低電平,直至 VCC 電源電壓恢復到所需的工作范圍內。獨立的邏輯接地和電源接地增強了抗噪能力。

圖 8:1ED44176N01F 柵極驅動器只有 8 個引腳,與處理器和功率器件的連接相對容易。(圖片來源:Infineon Technologies AG)
雖然連接相對簡單,但該柵極驅動器和相關功率器件的用戶能夠受益于 EVAL1ED44176N01FTOBO1 評估板(圖 9)。使用該評估板,設計人員可以選擇和評估電流檢測分流電阻器 (RCS)、用于 OCP 和短路保護的電阻器和電容器 (RC) 濾波器,以及故障清除時間電容器。

圖 9:使用 EVAL1ED44176N01FTOBO1 評估板,設計人員可以通過關聯開關器件,設置和測量關鍵柵極驅動器工作點。(圖片來源:Infineon Technologies AG)
高壓 SiC MOSFET 柵極驅動器
1EDI3031ASXUMA1 是一款隔離式單通道 12 A SiC MOSFET 柵極驅動器,額定隔離電壓為 5700 VRMS,其電壓水平遠高于交流線路家用電器柵極驅動器及其功率器件(圖 10)。這款驅動器是專為 5 kW 以上的汽車電機驅動器設計的高壓器件,支持 400、600 和 1200 V 的 SiC MOSFET。

圖 10:EDI3031AS 是一款隔離式單通道 12 A SiC MOSFET 柵極,專為 5 kW 以上的汽車電機驅動而設計。(圖片來源:Infineon Technologies AG)
該器件采用 Infineon 的無鐵芯變壓器 (CT) 技術來實現電氣隔離(圖 11)。

圖 11:專有的無鐵芯變壓器用于提供電氣隔離,左圖顯示了這種變壓器,右圖顯示了它的構造。(圖片來源:Infineon Technologies AG)
這種技術有幾個特點。它允許 ±2300 V 甚至更大的電壓擺幅,具有抗負瞬變和正瞬變的能力,而且功率損耗低。此外,它的信號傳輸極為穩定,不受共模噪聲影響,支持高達 300 V/ns 的共模瞬變抗擾度 (CMTI)。此外,其嚴格的傳播延遲匹配提供了容差和穩健性,不會由于老化、電流和溫度而產生變化。
1EDI3031ASXUMA1 驅動器支持高達 1200 V 的 SiC MOSFET,提供軌至軌輸出,峰值電流為 12 A,典型傳播延遲為 60 ns。它在 1000 V 電壓下的 CMTI 高達 150 V/ns,其 10 A 集成有源米勒鉗位支持單極開關。
該驅動器主要面向電動汽車 (EV) 和混合動力電動汽車 (HEV) 的牽引逆變器,以及這兩種汽車的輔助逆變器。出于這個原因,它集成了多項安全功能,達到 ASIL B(D) 等級,并通過了 AEC-Q100 產品認證。這些功能包括冗余 DESAT 和 OCP、柵極和輸出級監控、擊穿保護、主電源和副電源監控,以及內部監控。8 kV 基本絕緣符合 VDE V 0884-11:2017-01 標準,并獲得 UL 1577 認證。
1EDI3031ASXUMA1 驅動器的功率水平符合汽車要求,因此它遠非一個功能強大但“啞”額設備。除了所有安全功能外,它還實現了一個狀態圖,以確保功能正常(圖 12)。該器件的“侵入式”診斷功能能夠在發生系統故障時進入“安全狀態”。

圖 12:1EDI3031ASXUMA1 柵極驅動器工作模式的狀態圖清晰地顯示了其復雜性和完整性自檢功能。(圖片來源:Infineon Technologies AG)
采用 1EDI3031ASXUMA1 的設計人員可以通過 EDI302xAS/1EDI303xAS EiceDRIVER 柵極驅動器系列的 1EDI30XXASEVALBOARDTOBO1 評估板來快速入門(圖 13)。

圖 13:使用 EDI302xAS/1EDI303xAS EiceDRIVER 柵極驅動器系列的 1EDI30XXASEVALBOARDTOBO1 評估板,設計人員可以評估這款高功率驅動器和相關功率器件。(圖片來源:Infineon Technologies AG)
這款多功能評估平臺采用半橋配置,如圖 14 所示。其可以安裝 HybridPACK DSC IGBT 模塊或分立式 PG-TO247-3 功率器件。

圖 14:1EDI30XXASEVALBOARDTOBO1 評估板采用隔離式半橋配置,可與模塊或分立式器件配合使用。(圖片來源:Infineon Technologies AG)
該評估板的詳細規格書包括原理圖、物料清單、各個連接的詳細連接方式和位置、配置細節、操作順序、LED 指示燈標志等信息。
總結
柵極驅動器是低電平、低功率數字處理器輸出與 Si 或 SiC MOSFET 等功率器件柵極的高電平、高功率、高電流要求之間的關鍵接口。根據功率器件的特性和要求正確匹配驅動器,對于逆變器、電機驅動器、照明控制器等電力系統的開關電路的成功可靠運行至關重要。正如本文所述,依托多種先進專有技術并由評估板和工具包提供支持的驅動器系列可以幫助設計人員確保最佳匹配。
(作者:Bill Schweber)
免責聲明:本文為轉載文章,轉載此文目的在于傳遞更多信息,版權歸原作者所有。本文所用視頻、圖片、文字如涉及作品版權問題,請聯系小編進行處理。
推薦閱讀:







